中国老龄化进程加速,认知障碍已成为重大公共卫生挑战。2025年发表于《Frontiers in Aging Neuroscience》(IF:4.5 Q1)的突破性研究,通过深度挖掘CHARLS数据库五轮纵向数据,首次量化了中国老年人运动强度与认知障碍的剂量反应关系。研究团队在3,583名≥60岁老年人中发现:中等强度体力活动可显著降低认知障碍风险达30.7%,并精准锁定2,800 METs/周(相当于每日快走40-50分钟)为最佳保护阈值。该研究为预防老年痴呆提供了精准运动处方,同时展示了公共健康数据库在老年健康研究中的巨大潜力。

核心发现速览:
中国首个基于大型队列的运动-认知剂量反应研究
中等强度活动组比低强度组认知障碍风险降低30.7%(HR=0.693)
最佳运动量:每日快走40-50分钟或太极拳60分钟
保护效应在60-69岁、低教育水平、已婚人群中最显著
揭示体力活动影响认知的四大生理机制通路
研究背景:老龄化社会的认知危机
随着全球老龄化加速,认知障碍已成为重大公共卫生挑战。数据显示:
中国60岁以上人群达2.9亿,其中痴呆患者约1,590万(患病率6%)
预计2040年痴呆患者将突破4,000万,占全球患者总数的1/4
世界卫生组织(WHO)已将体力活动列为预防认知障碍的关键措施,但其保护效应存在显著异质性:
欧洲SHARE研究:结构化运动(如健身课程)通过增加海马体积发挥保护作用
日本JAGES研究:将园艺等文化活动(MET=3.5)纳入评估体系,需建立本土化标准
中国既往研究多受限于横断面设计或未充分控制慢性病混杂因素
采用CHARLS五轮纵向数据(2011-2020年),经严格筛选:

图1 研究样本筛选流程(最终纳入3,583名≥60岁老年人)
筛选标准:
排除年龄<60岁者
排除基线认知障碍及精神疾病患者
排除关键变量缺失及失访者
指标类别 | 测量方法 | 分类标准 |
体力活动 | IPAQ-SF问卷记录活动频率/时长,计算每周MET值 | 低强度:≤600 METs/周 |
认知障碍 | 中文版MMSE量表(张明园修订) | 文盲<17分 |
协变量 | 涵盖人口学特征、生活方式、14种慢性疾病史等21项变量 | |
倾向得分匹配(PSM):采用最近邻匹配法(卡钳值=0.2SD),消除组间差异
Cox比例风险模型:建立5个渐进调整模型(从未调整到全调整)
限制性立方样条(RCS):分析体力活动与认知风险的剂量反应关系
关键发现:
认知障碍组平均年龄更大(66.18±5.15 vs 65.00±4.31岁, p<0.001)
男性、未婚、吸烟饮酒者认知障碍风险显著升高(p<0.05)
睡眠时长异常(≤6h或≥8h)与认知障碍相关(p=0.025)
表4 全调整模型(模型5)中体力活动与认知障碍风险关联
活动强度 | 样本量 | 风险比(HR) | 95%CI | 风险降低幅度 |
低强度组 | 1,245 | 1.00 | 参考 | - |
中强度组 | 1,732 | 0.693 | 0.571-0.841 | 30.7% |
高强度组 | 606 | 0.903 | 0.809-1.007 | 9.7% |

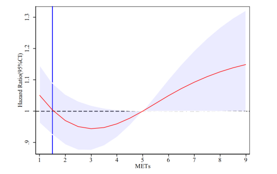
图2 体力活动水平与认知障碍风险的剂量反应关系
关键发现:
风险最低点:2,800 METs/周(HR=0.94)
超过3,000 METs/周后风险反升
相当于每日快走40-50分钟或太极拳60分钟
年龄分层:60-69岁组保护效应最强(HR=0.62, 95%CI:0.51-0.75)
教育水平:低教育组(<6年)获益最显著(HR=0.51, 95%CI:0.44-0.60)
婚姻状态:已婚人群风险降低35%(HR=0.65, 95%CI:0.56-0.76)
四、机制探讨:多维保护通路
研究揭示了体力活动影响认知的生理机制:
作用通路 | 生物学机制 |
神经可塑性 | ↑脑源性神经营养因子(BDNF)表达 → 促进突触形成 |
炎症调节 | ↓促炎细胞因子 → 减轻神经炎症 |
代谢调控 | 改善糖脂代谢 → 降低高血压/糖尿病等风险 |
社会心理 | 广场舞等团体活动 ↑社会参与 → ↓抑郁焦虑 |
五、数据库挖掘的科研价值
本研究依托CHARLS数据库实现了四大突破:
突破维度 | 实现路径 | 科研价值 |
样本突破 | 整合5轮纵向数据(3,583人) | 覆盖全国28省150县,避免单中心偏倚 |
时效突破 | 利用现存生物样本数据 | 缩短研究周期5-8年 |
方法学突破 | PSM+RCS+Cox模型 | 控制慢性病等21项混杂因素 |
成本突破 | 省去现场调查环节 | 节约大量科研经费与成本 |
CHARLS等公共数据库已成为探索复杂疾病机制的"高架桥",尤其适合:
经费有限但需大样本验证的研究假说
需要长期随访的老年健康研究
跨区域文化比较研究
你是否也苦于研究经费有限、招募受试者困难、研究周期漫长,手握好的想法却难以落地?
爱可舒深耕公共健康数据库挖掘领域,拥有专业的团队和丰富的经验。我们能为您提供:
数据库挖掘选题与方案设计:基于各大公共数据库特点,结合研究热点和您的兴趣,共同设计兼具创新与可行性的方案。
数据获取与处理:协助获取、清理、整合复杂的公共数据库数据。
高级统计分析:运用包括复杂抽样加权、混合暴露评估(如IRT)、因果推断模型(如IPW)等在内的先进统计方法进行深度分析。
科研成果写作指导:协助您将研究成果转化为高质量的学术论文,并争取在目标期刊发表。
有需要的老师可以欢迎联系咨询!
参考文献:
Dong F-W, et al. Correlation between physical activity levels and the risk of cognitive impairment in Chinese older adults. Front. Aging Neurosci. 2025;17:1519494. doi:10.3389/fnagi.2025.1519494